Beranda
Profil
Identitas Sekolah
Visi, Misi dan Tujuan
Struktur Organisasi
Data Umum
Galery
Ekstrakurikuler
Berita
Contact
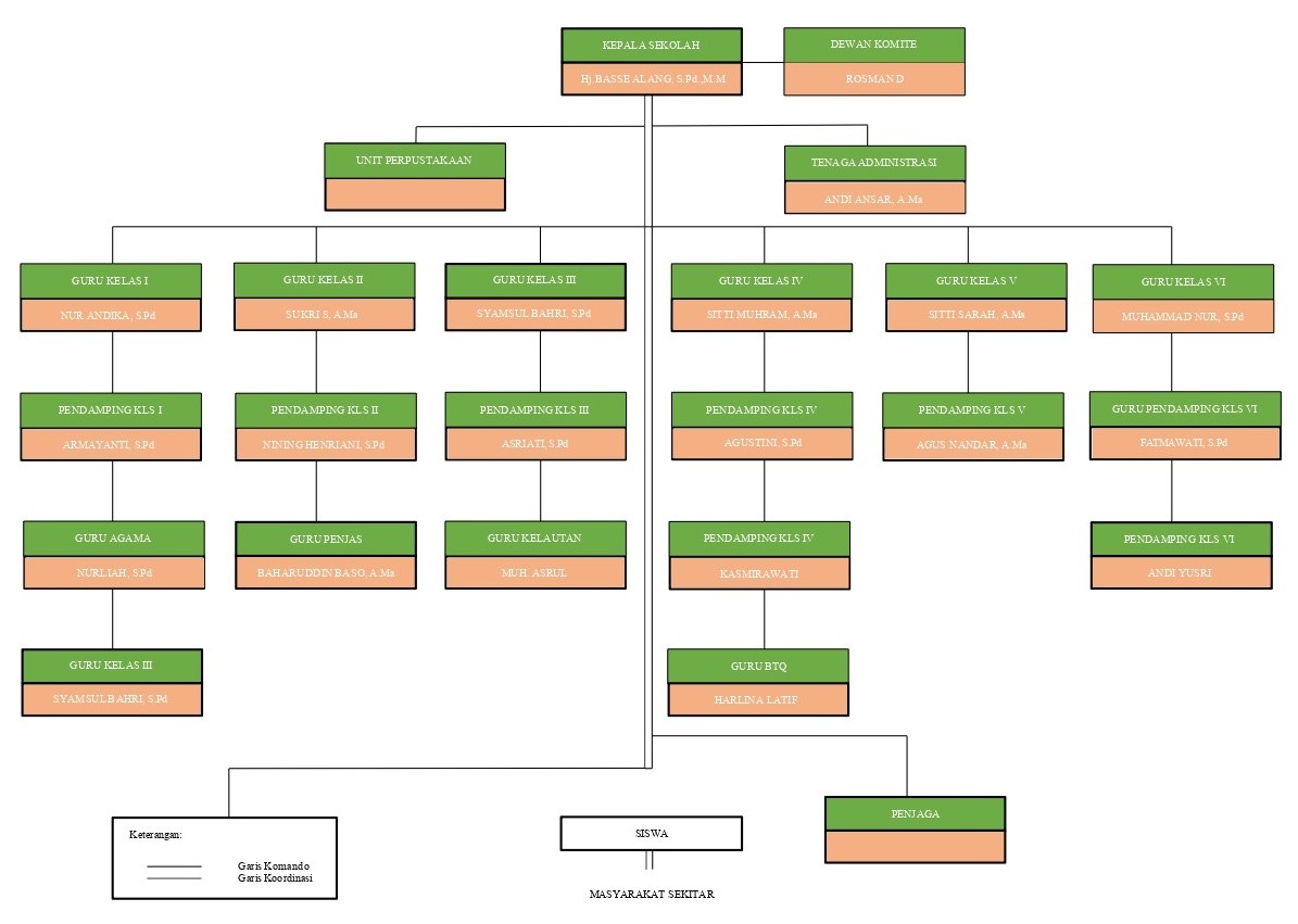
STRUKTUR ORGANISASI
Gambar Struktur Organisasi SDI Bonto-Bonto NO 65 Kepulauan Selayar
Gambar Struktur Organisasi SDN Bonto-Bonto NO 65 Kepulauan Selayar